SOLTECA – SOLare TErmico Calcestruzzo
L’impianto SOLTECA (SOLare TErmico Calcestruzzo), installato presso il Centro Ricerche ENEA Casaccia, è stato realizzato, nell’ambito del piano triennale 2012-2014 dell’Accordo di Programma con il MiSE, a supporto dell’attività di ricerca dell’ENEA su nuovi sistemi di accumulo termico per impianti solari a concentrazione di piccola/media taglia a media temperatura.

Impianto SOLTECA
L’accumulo termico è un elemento fondamentale per un impianto solare a concentrazione. Questi impianti, infatti, utilizzano normalmente la radiazione solare come unica o prevalente fonte di energia, in sostituzione dei tradizionali combustibili fossili e, quindi, il loro funzionamento è soggetto alla naturale variabilità della fonte primaria di energia. Per attenuare questo effetto e massimizzare la produzione è necessario inserire un sistema di stoccaggio termico che consenta di accumulare energia solare e renderla disponibile in assenza della radiazione solare, migliorando il funzionamento dell’impianto, aumentando e stabilizzando la produzione e consentendone anche un’adeguata programmazione.
Accumulo con calcestruzzo
La ricerca dell’ENEA su nuovi sistemi di stoccaggio termico ha riguardato diverse tipologie di accumulo, sia a calore latente, sia a calore sensibile e, nell’ambito di questi ultimi, ha visto lo sviluppo di un innovativo sistema che utilizza un materiale cementizio come mezzo di accumulo termico.
L’utilizzo del calcestruzzo è nato dall’esperienza che l’ENEA ha maturato in svariati anni di attività di ricerca sul comportamento strutturale del calcestruzzo sottoposto ad elevate temperature in condizioni incidentali, sia in ambito nucleare che civile. La scelta di questo materiale per l’accumulo
termico nasce, inoltre, dalla rilevazione dei seguenti vantaggi: il calcestruzzo è un materiale a basso costo, reperibile, facile da produrre, durevole, i suoi ingredienti principali sono disponibili ovunque, e i suoi componenti non pongono problemi critici dal punto di vista ambientale.
Nell’ambito dell’attività di ricerca è stata sviluppata, in collaborazione con l’Università di Trento, un’innovativa mescola di calcestruzzo, adatta alla produzione di sistemi di accumulo termico a media temperatura (fino a 350°C), utilizzando materiali di riciclo per abbattere i costi di produzione. In particolare, l’attenzione è stata focalizzata su cariche metalliche, consistenti in trucioli metallici provenienti da scarti di officina meccanica e fibre di poliammide (Nylon 66), generate dallo smaltimento dei rifiuti dell’industria delle moquette.
Come funziona
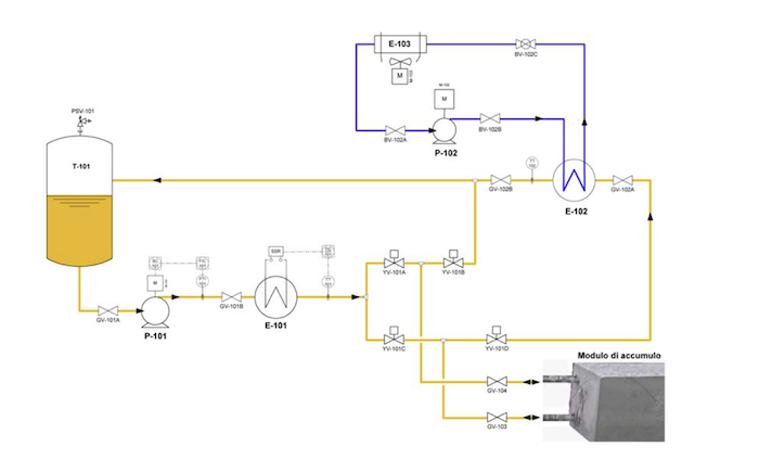
Nell’infrastruttura sono presenti due circuiti indipendenti: il circuito olio e il circuito acqua. Il primo consente di fornire energia termica al modulo di accumulo simulando il comportamento del campo solare di un impianto CSP; il secondo, invece, consente di disperdere il calore accumulato nel modulo simulando il comportamento di un’utenza termica. Lo schema funzionale dell’impianto è mostrato in figura. L’impianto attualmente utilizza come fluido termovettore un olio minerale, il PARATHERM-NF, che consente di ottenere temperature massime di esercizio di 330°C, con bassa tensione di vapore (2,5 kPa), non determinando lo sporcamento nelle tubazioni (fouling). E’ da evidenziare, inoltre, che si tratta di un fluido a basso impatto ambientale, essendo largamente utilizzato nell’industria alimentare.

Schema funzionale dell’impianto SOLTECA
L’impianto è dotato di tutti i componenti necessari per poter effettuare prove sperimentali di caratterizzazione di sistemi solidi di accumulo, come mostrato nello schema semplificato. Il range operativo di portata è compreso tra 0 a 1.000 kg/h. Lo scambiatore di calore elettrico E-101, con potenza di 21 kWt, consente di riscaldare l’olio in ingresso al modulo di accumulo al valore desiderato di temperatura; il controllo della potenza elettrica è effettuato sulla base della temperatura dell’olio in uscita dal componente. Lo scambiatore di calore E-102, consente, invece, di raffreddare l’olio all’uscita del modulo di accumulo al valore richiesto di temperatura.
Nel circuito olio sono presenti quattro elettrovalvole che permettono di impostare la corretta circolazione dell’olio in funzione delle diverse fasi operative: riscaldamento o raffreddamento dell’olio, caricamento o scaricamento del modulo.
Nella fase di caricamento del modulo, l’olio, prelevato dal serbatoio, viene fatto circolare all’interno dello scambiatore di calore E-101 (che simula il campo solare di un impianto CSP), dove si riscalda al valore desiderato di temperatura per essere inviato all’ingresso del modulo. L’olio, circolando all’interno del modulo di accumulo, cede calore al calcestruzzo, si raffredda e ritorna nel serbatoio. Nella fase di scarica, l’energia termica immagazzinata nel calcestruzzo viene trasferita all’olio. Il verso di circolazione dell’olio all’interno del modulo si inverte, il modulo si raffredda, l’olio si riscalda e passa all’interno dello scambiatore E-102 (che simula un’utenza termica di un impianto CSP), cedendo l’energia assorbita.
Nella figura di seguito riportata è mostrato il risultato (curva temperatura-tempo) di una prova completa di carica e scarica di un modulo di accumulo.

Prova completa di carica/scarica
Di seguito sono rappresentate le quattro fasi operative caratteristiche del sistema: il riscaldamento dell’olio presente nel circuito alla temperatura di prova (1), la successiva fase di caricamento con il trasferimento dell’energia termica dall’olio al modulo, fino al raggiungimento di condizioni stazionarie (2), il raffreddamento dell’olio fino alla temperatura di prova (3), e lo scaricamento del modulo con il trasferimento dell’energia termica all’olio, che è dissipata nello scambiatore di calore (4). Il tempo necessario per l’esecuzione di una prova completa è di circa 10 ore. Le prove sono ripetute ciclicamente per analizzare l’eventuale degrado delle prestazioni del modulo nel tempo. Nella figura seguente sono mostrati i risultati di una prova in cui sono stati eseguiti in sequenza tre cicli completi.

Prova ciclaggio termico
Possibili applicazioni
La sperimentazione su moduli di accumulo termico a matrice solida ha l’obiettivo di determinarne le prestazioni in termini di energia termica accumulata e rilasciata, e di valutare i tempi caratteristici delle diverse fasi operative, che devono essere compatibili con il processo all’interno del quale tale sistema deve essere inserito. Altro aspetto importante è la verifica dell’influenza che ripetuti ciclaggi termici possono avere sulle prestazioni del sistema. L’impianto può essere applicato per la sperimentazione di moduli di accumulo di diversa tipologia, compatibilmente con i range operativi di portata e temperatura.
Attività in corso
L’impianto SOLTECA è utilizzato per la verifica delle prestazioni termiche di moduli di accumulo termico in materiale cementizio di grandi dimensioni (3 metri di lunghezza), nelle condizioni operative di portata e temperatura che sono previste nell’impianto solare a concentrazione.
Attività future
Il sistema potrà essere utilizzato per testare nuove miscele di calcestruzzo ulteriormente ottimizzate e/o miscele con l’aggiunta di materiali a cambiamento di fase (PCM) incapsulati all’interno. Sarà possibile, inoltre, testare più moduli di materiale cementizio in serie o in parallelo. L’impianto esistente di circolazione, raffreddamento e riscaldamento, potrà anche essere utilizzato per caratterizzare nuovi materiali a cambiamento di fase indipendentemente dal materiale cementizio utilizzato.
